Fig. 4
From: Epac activation inhibits IL-6-induced cardiac myocyte dysfunction

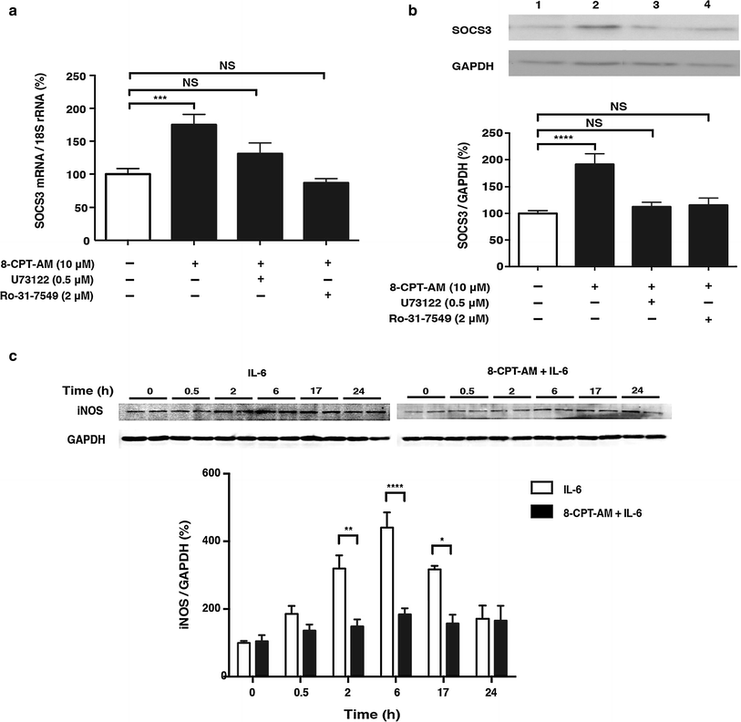
Effects of Epac activation on SOCS3 expression and IL-6 induced inducible nitric oxide synthase (iNOS) expression in cardiac myocytes. a SOCS3 mRNA expression, examined by quantitative real-time PCR in neonatal rat cardiac myocytes in the presence of 8-CPT-AM (10 μmol/L) for 1 h, was significantly increased by 1.8-fold. However, Epac-mediated SOCS3 upregulation was blunted by the addition of a phospholipase C (PLC) inhibitor (U73122, 0.5 μmol/L) or protein kinase C (PKC) inhibitor (Ro-31-7549, 2 μmol/L) (n = 6–10, ***significantly different at p < 0.001 vs. baseline, one-way ANOVA). b SOCS3 protein expression, examined by western blotting in the presence of 8-CPT-AM (10 μmol/L) for 5 h, was significantly increased by 2.2-fold in the presence of 8-CPT-AM. This upregulation was also blunted by the addition of PLC inhibitor or PKC inhibitor (n = 6–11, ****significantly different at p < 0.0001 vs. baseline, one-way ANOVA). c Western blot analysis of iNOS expression in neonatal rat cardiac myocytes treated for the indicated times with IL-6 (30 ng/ml). iNOS expression increased gradually, peaking at 6 h. However, pretreatment with 8-CPT-AM (10 μmol/L) for 5 h inhibited the IL-6-mediated increase of iNOS protein expression (n = 4–7, *significantly different at p < 0.05, two-way ANOVA). GAPDH Glyceraldehyde 3-phosphate dehydrogenase. Data are presented as the mean ± SEM